Forschungsantrag CRR
[Fokus]

[Aufgabe]
Die Kreislaufwirtschaft spielt eine Schlüsselrolle für die nachhaltige Transformation in Deutschland und der EU. Mit der Initiative „Circular Rural Regions“ wurden 2024 vier ländliche Modellregionen gesucht, um sie bei der Entwicklung und Umsetzung kreislaufwirtschaftlicher Maßnahmen zu fördern. Die Aktion wurde als Pilotprojekt im Rahmen der Territorialen Agenda 2030 umgesetzt und fördert den Austausch zwischen den Modellregionen sowie europäischen Partnern. Antragsberechtigt waren verschiedene Akteure der Regionalentwicklung aus dem ländlichen Raum. Im Rahmen eine Interessenbekundung haben unsere Teammitglieder an diesem Verfahren teilgenommen.
[Nachhaltige Innovation]
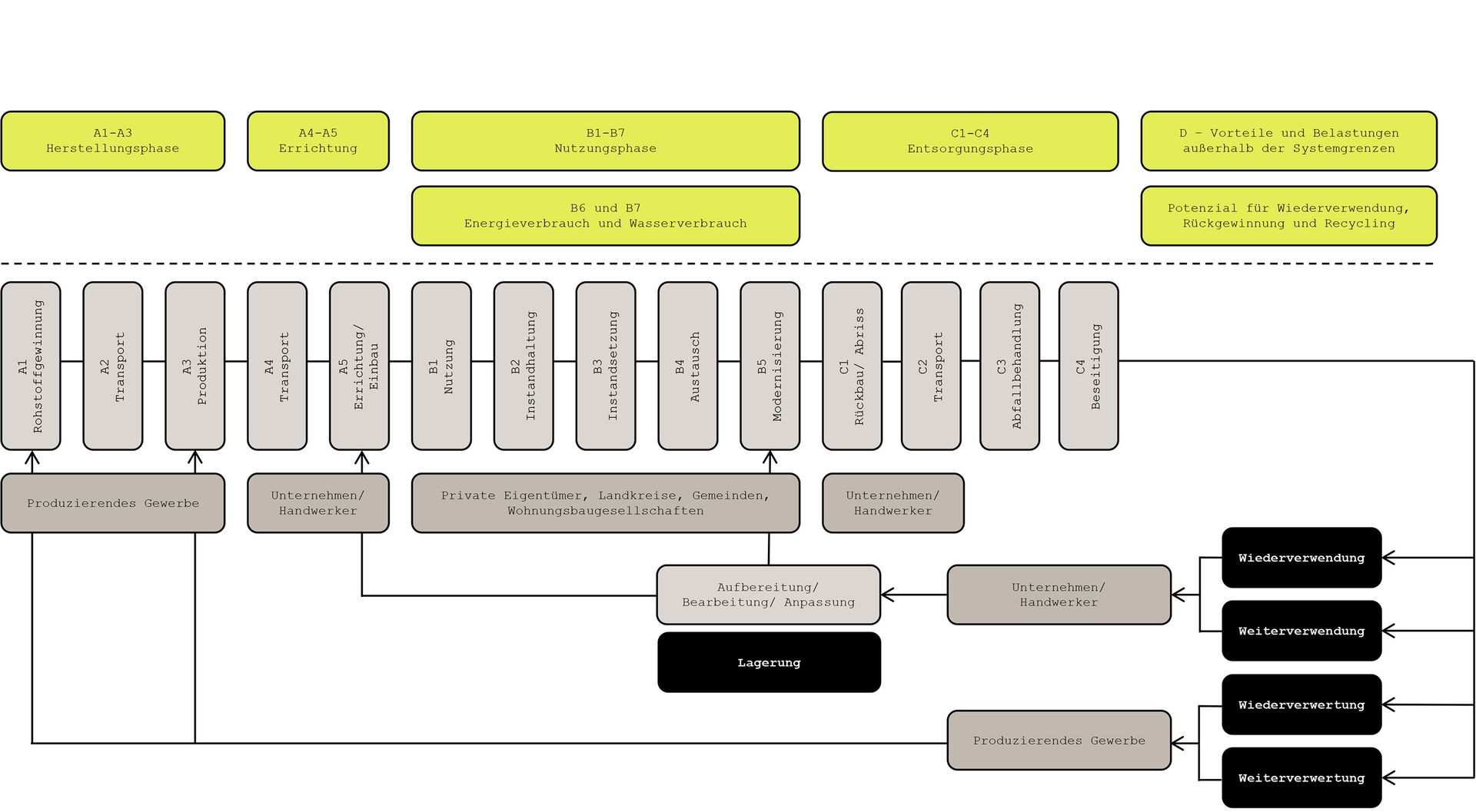
Die Innovation liegt im Aufbau eines regionalen Netzwerks für Kreislaufwirtschaft im Bereich Baustoffe. Es fördert, bildet, sensibilisiert und vernetzt Handwerk, Planer, Bauherrn, Handel, Initiativen und Bevölkerung. Ziel ist, Kreislaufwirtschaft als Grundgedanken zu verankern und das Bewusstsein für Rohstoffknappheit (z. B. Gips, Sand) zu stärken.
Das Netzwerk unterstützt Projekte wie Sanierung statt Neubau, Erhalt grauer Energie und Vermeidung von Deponierung von Abbruchmaterial. Es bietet niedrigschwellige Beratung, etabliert „Circular Design“ bei Planern und fördert Wiederverwendung von Bausubstanz durch Mapping und langfristige Kreislaufstrategien. Ein starkes Partnernetzwerk mit regelmäßigen Austauschformaten ergänzt das Angebot.
Pilotprojekte und Analysen bestehender Kreislaufsysteme ergänzen die Initiative und sollen wirtschaftlich positive Impulse für die Region geben.

